國八上第二次段考懶人包(各版本通用)

本課程包含以下內容:
課程簡介
邱小民社會線上學院|國中社會科段考複習、會考衝刺課程
國七、國八段考社會科懶人包線上課程
🔍為什麼需要這門課?
社會科課本像雜誌一樣五彩繽紛、資訊豐富,卻常讓學生感到讀不完、抓不到重點。
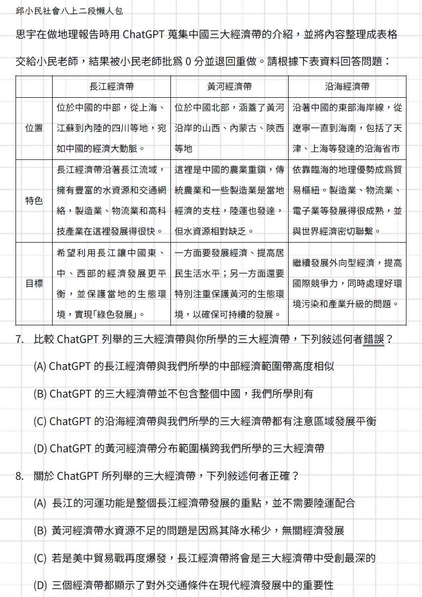
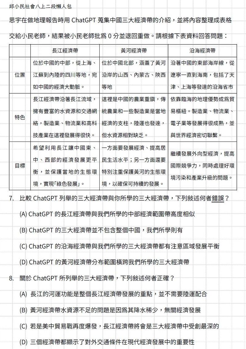
參考書雖然圖表多,但內容龐雜,學生往往只能考前硬背、亂刷題,最後成績卻沒明顯進步。
社會科已不再背多分,因應大範圍考試需要的是:
- 理解事件脈絡
- 閱讀圖表能力
- 素養題應對技巧
這些正是「邱小民社會」汲取20年實體教學經驗,幫助上千位孩子成就第一志願、建北與頂尖國立大學後,專門協助線上學生準備的!
📖課程內容(5 小時影片複習+1小時題目解析)
每次段考前,重點一網打盡:
單元 | 內容特色 | 學習目的 |
心智導航圖 | 彩色心智圖整理重點概念 | 幫助快速統整、建立初步知識架構 |
必考觀念精華 | 用口訣、歌謠、生活案例解釋難題 | 把複雜內容變簡單、進一步結合知識點 |
學思達素養題 | 30–40 題素養題影音解析 | 訓練面對新型題型的能力、挑戰難題搶高分 |
段考練功區 | 200 題經典題型 + 文字詳解 | 蒐集各校歷屆段考題、自我實力檢測 |
心智導航圖

必考觀念精華

學思達素養題

📘 教材怎麼使用?
- 心智導航圖
像 Google 地圖一樣,先幫學生畫出整體藍圖,建立「這一課在講什麼」的概念。
學生用一張圖,就能聯想起多個知識點,複習更有效率。 - 必考觀念精華
老師用生活化例子、口訣和有趣故事,讓原本看不懂的課本內容變得清楚易懂。
我們不只是「講解」,而是幫學生打開思路,從卡關變通達了! - 學思達素養題
現在段考越來越多長文題、圖表題,學生常常看到就頭痛。
我們用引導式教學,帶學生避開出題陷阱,學會解題策略。 - 段考練功區
看懂還不夠,還要自己寫過、訂正過。這一區幫助學生自我檢測,熟練題型與出題模式,真正做到學以致用。
🧗♀️ 難度分級說明
單元名稱 | 難度 | 適合對象 |
心智導航圖 | ⭐ 低 | 想快速掌握章節結構 |
必考觀念精華 | ⭐⭐ 中 | 想打穩觀念、記得住重點 |
學思達素養題 | ⭐⭐⭐ 高 | 想挑戰高分題、素養題 |
段考練功區 | ⭐⭐~⭐⭐⭐ 中~高 | 想實力驗收、衝刺高分 |
🎯 適合什麼樣的學生?
✔️ 平時有在努力、小考常常 85 分以上
👉 推薦挑戰素養題(平均答對率僅 25%)!目標段考突破 95!
✔️ 平時比較鬆散、考前才開始念書
👉 推薦從心智導航圖 + 必考觀念開始學起,跟著老師的節奏,一步步建立信心,目標段考穩定 80 分以上!
💡家長最常問的問題:
Q:孩子可以自己看得懂嗎?需要家長陪嗎?
A:設計就是「孩子可以自己操作」,每個單元都有清楚引導與影音解說,家長不用擔心孩子看不懂。
Q:適合幾年級?國三可以用嗎?
A:目前本課程專為國一(七年級)、國二(八年級)設計,未來將推出國三總複習版。
📌 現在就加入段考複習,幫孩子搶回信心!
👉 每次段考課程約6小時完整學習
👉 可重複觀看至115年2月28日
👉 附彩色心智圖、懶人包講義、素養題(影音詳解)、段考練習題(文字詳解)
❗114(上)國八第二次段考版本單元對照
翰林 | 康軒 | 南一 | |
地理第三章 | 中國的人口分布、成長與遷移 | ||
地理第四章 | 中國的產業發展與全球關連 | ||
歷史第三章 | 宋元時期的民族互動 | ||
歷史第四章 | 明清帝國與天朝體制(東亞世界的變遷) | ||
公民第三章 | 法治與權力分立 | ||
公民第四章 | 中央政府 | ||
備註:此次段考無版本差異問題。
課程內容共 21 個單元•總時數約 11.5 小時
關於老師
邱小民老師
認識邱小民老師
📖 在這個重視素養與理解的升學時代:
❌ 死記硬背早已不足以應付會考與段考的命題趨勢
✅ 真正能幫助孩子突破的,是一位 懂方法、會引導的老師
👨🏫 邱小民老師是誰?
本名:邱智民
「邱小民社會」創辦人
🎓 20 年國高中補教經驗
📈 曾帶領數千名學生考取前三志願、國立頂尖大學
💡 不同於傳統補習班的填鴨式講解,
邱小民老師強調學習四步驟:
👉 學習 → 思考 → 表達 → 得分
我們從不教簡單的社會,
⭐ 而是把社會 教簡單。
📚 教學特色
透過:
🗺️ 圖像式地圖、年代表整理
🔑 公民法條生活化口訣
🌏 時事議題 × 素養整合
讓孩子:
🎯 聽得懂、記得住、答得出,建立真正能拿分的社會實力!
🎯 為什麼選擇「邱小民社會」?
✅ 圖文並茂的歷史地圖與年代表
→ 幫助學生建立時間軸與空間感,掌握大局觀
✅ 抽象公民條文 → 口訣化學習
→ 用孩子懂的語言記熟公民核心知識
✅ 獨創「學思達學習法」
→ 閱讀理解 × 議題思辨 × 精準表達,全方位素養提升
✅ 全台首位「開放教室觀課」的補教社會老師
→ 透明教學,看得見的用心與成效
📌 在這裡,我們不只教社會科,
⭐ 我們幫孩子建立「真正會考高分」的能力!
📲 「邱小民社會」線上課程
只要一支手機或平板:
🌟 不受地點限制
🌟 隨時進入小民老師的課堂
🌟 體驗全新「社會變簡單」的學習革命
因為我們相信:
👉 學習效果,來自老師的教法,而不是補習班的地點。
🎤 邀請您和孩子一起體驗,
邱小民社會──教了你都會!
常見問題




